PART 1
全国三等奖
2026年2月25日至28日,中国第二十四届杰赛普国际法模拟法庭全国选拔赛(Philip C. Jessup International Law Moot Court Competition)在中国政法大学海淀校区举行。本次比赛吸引了北京大学、清华大学、复旦大学、浙江大学等68所高校参与,深圳大学代表队在激烈的角逐中凭借卓越的表现脱颖而出,荣获“全国三等奖”。

三等奖获奖证书
PART 2
赛队简介
我校代表队上场队员为法学院2023级本科生邱子玥(队长)、龙键梅、高菲,以及2024级本科生陈舒婷;研究员为法学院2023级本科生林怡霖、龙禹帆;指导教师为法学院梅迪老师。

从左至右:龙禹帆、高菲、邱子玥、龙键梅、陈舒婷、林怡霖
在赛事准备过程中,梅迪老师在文书思路与庭辩技巧等方面为队员们提供了至关重要的支持与协助;凌南、苏影彤、邹焕琳、朱照希等往届Jessup校友倾囊相授;林梓仪、邱晗菲、肖思哲等往届参赛队员也提供了诸多宝贵建议。在此,赛队谨向老师和各位师兄师姐表示最诚挚的谢意!
PART 3
比赛历程
本次赛题涉及《国际法院规约》第62条下第三国介入的程序问题、土著人权利、引渡条约框架下“一事不再理”原则,以及国有企业与国家豁免等国际公法的前沿热点问题,具有高度的复杂性,对队员们的法学专业素养与逻辑思维能力提出了较高的要求。参赛队伍通过提交书面诉状和口头辩论的方式进行比赛。
我校Jessup赛队于2025年7月开始备赛。暑期培训期间,队员们在国际公法基础理论知识、法律检索、文书写作等方面进行了深度学习,为后续备赛进程的展开做好了准备。
2025年9月赛题发布后,队员们广泛开展法律检索,查阅大量文献资料,并围绕赛题核心要点展开了深入的讨论,不断打磨文书,最终完成了申请方与被申请方共两份近万字的全英文法律书状。
2026年1月,赛队由文书撰写转向庭辩训练。队员们在文书基础之上撰写庭辩稿,通过多轮庭辩演练,不断优化论证结构与表达细节。

赛队备赛照片
在正式比赛中,面对法官的连续追问,队员们表现出较强的逻辑架构与临场应变能力。凭借对案件事实的熟练掌握与法律问题的准确论证,赛队获得了包括联合国官员在内的多位法官的肯定。

比赛现场照片
PART 4
杰赛普(Jessup)国际法模拟法庭
杰赛普(Jessup)国际法模拟法庭竞赛由美国国际法学生联合会(ILSA)主办。作为全球范围内规模最宏大、历史最深厚且认可度最强的专业性法律辩论盛事,它在业内被誉为国际法学领域的“奥林匹克”竞赛。

本届Jessup海报
在深圳大学,Jessup已积淀了逾二十年的学术底蕴,深大法学院因此构建出独特的模拟法庭传承体系。深大代表队也凭借卓越表现,在往届赛事中屡获佳绩。走出赛场的Jessup校友英杰人才辈出,如今已广泛活跃于法律实务界,成为各领域的行业领军人物。
PART 5
Jessup校友奖学金
为激励在校学生积极参与Jessup赛事,深圳大学法学院校友设立了“深圳大学法学院Jessup国际法模拟法庭大赛校友奖学金”。
该奖学金自2024年起正式运作,已累计向赛队发放资助24000元。延续这一支持传统,2026Jessup赛队也将获得相应的奖金资助。
这笔奖学金不仅见证了赛队的成长历程,更是深圳大学Jessup赛队薪火相传的精神缩影。

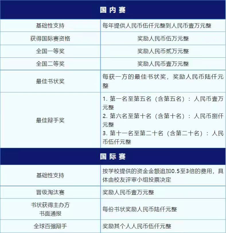
Jessup校友奖学金具体奖励规则
此次获奖,凝聚着队员们无数个日夜的拼搏,更离不开校友们的一路同行与热忱支持。期待深大法学院学子在未来的Jessup赛事中展现自我、勇攀高峰、再创辉煌!
供稿:深大2026Jessup赛队
撰稿:邱子玥、龙禹帆、高菲
排版:龙键梅、陈舒婷
一审一校:宋旭光
二审二校:林济霖
三审三校:马文泽